色中色
欢迎访问色中色 化学化工学院成果展示网!
色中色
成果简介
成果报告
项目和奖励
教学论文
推广应用
课程思政
学院色中色
色中色
/色中色
/成果展示
/成果报告
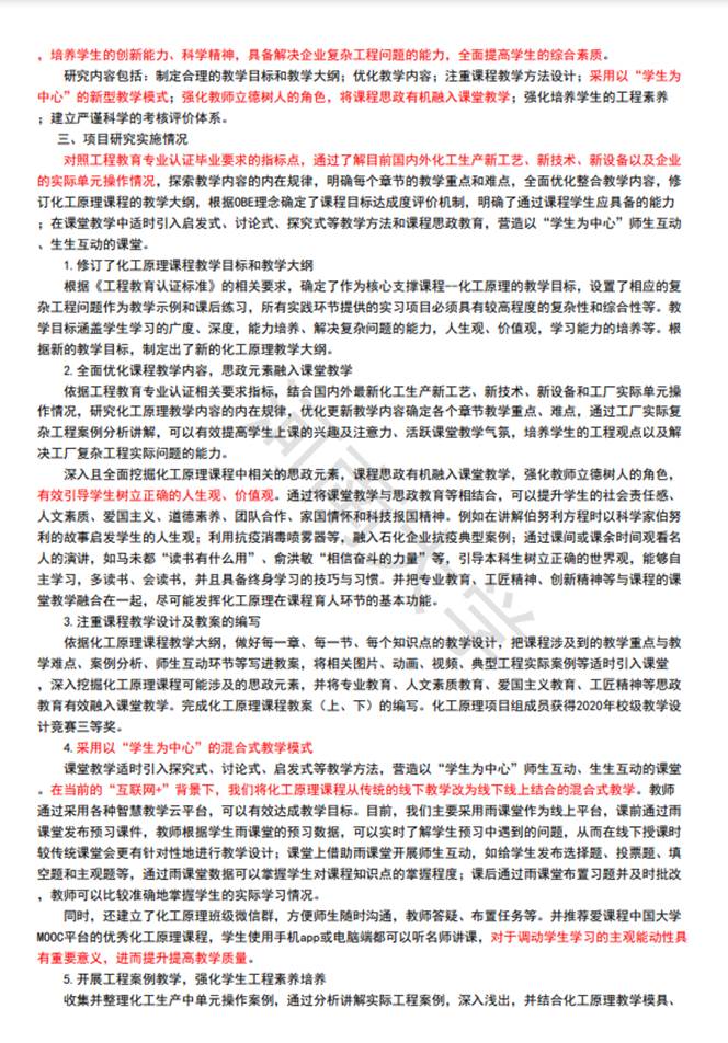
/正文
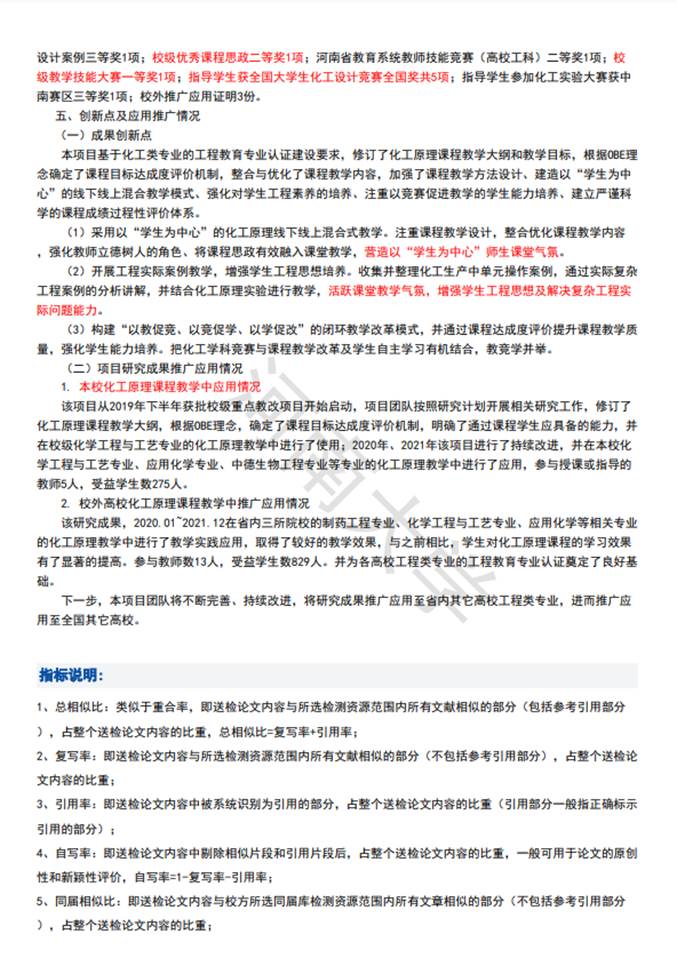
查重报告
2022年01月17日 09:22
相关栏目
成果简介
成果报告
项目和奖励
教学论文
推广应用
课程思政
地址:河南省开封市金明区色中色
邮编:475001/475004
电话:0371-23881589
版权所有:色中色 化学化工学院
技术支持:色中色 网站工作室